联系人:董经理
销售电话:010-57528068
销售电话:13426054093
传真:010-57528068
地址:北京市昌平区科技园区富康路18号科研楼4层417室
邮编:102200
北京华瑞志诚能源科技有限公司
E-Mail:
13426054093@126.com

微信公众号

空气源热泵设计常用图纸

以上图纸为带2个院子,1个500平米,1个800平米的图纸。机组为美的变频380机组。水箱为300L,带5KWX2电辅热。设计时,主要考虑噪音问题,减震,水箱带泄水口,水箱为定制。

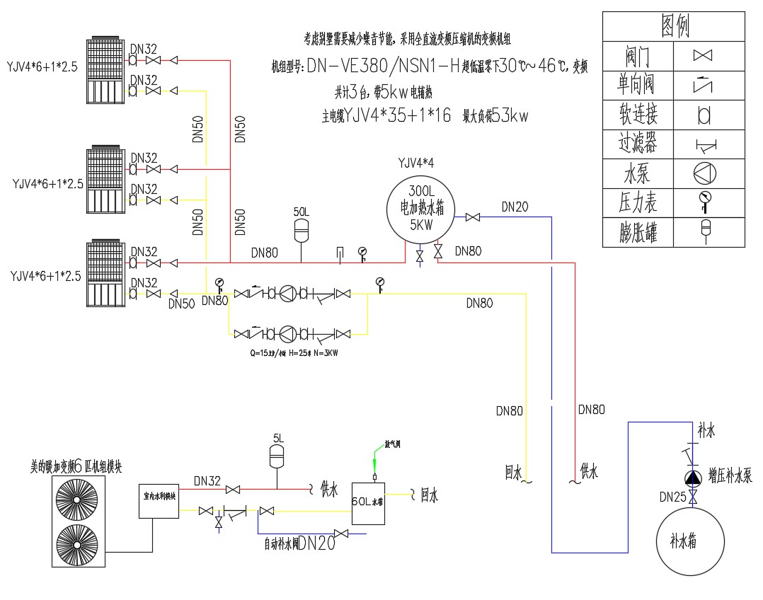
以上图纸为带1个院子,1个500平米,1个260平米餐厅的图纸。机组为美的变频380机组。水箱为300L,带5KW电辅热。设计时,主要考虑噪音问题,减震,水箱带泄水口,水箱为定制。

以上图纸为带2000平米,(实际采暖面积1300平米旅店),美的定频的图纸。 水箱为300L,带5KW电辅热2台。设计时,主要考虑噪音问题,减震,加减震软连接及橡胶充气减震器,水箱带泄水口,水箱为定制。

以上图纸为煤改电的标准图纸。
图纸下载
美的标准安装原理图1
美的标准安装原理图2
美的标准安装原理图3

美的1550机组多台连接图(不带水箱)
.. ...